Prehospital and Retrieval Medicine – THE PHARM dedicated to the memory of Dr John Hinds
In memory of Dr John Hinds
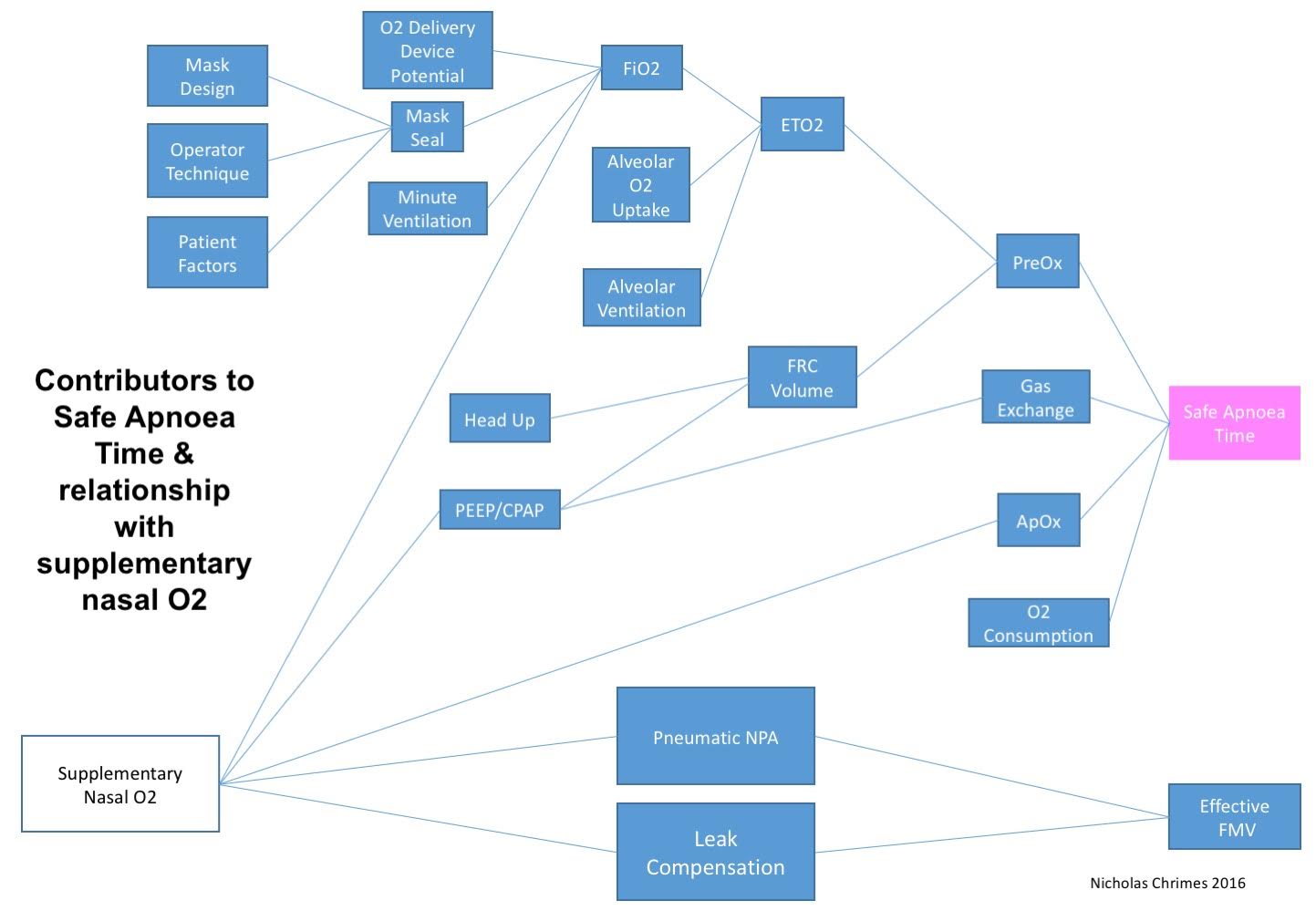
courtesy of Dr Nicholas Chrimes